深圳2023年政府工作报告中指出:加快推进“工业上楼”,新增2000万平方米低成本、优质、定制化厂房空间。
深圳梦注意到,2023年2月7日,深圳市人民政府印发《深圳市人民政府关于印发深圳市“工业上楼” 项目审批实施方案的通知》。该《通知》提出目标:坚持“工业立市、制造强市”,遵循生产、生活、生态“三生融合”,创新、创业、创投“三创结合”,投入与产出、运营与财务、社会与经济效益“三个平衡”的现代产业园区要求,进一步整合相关职能部门和各区(含大鹏新区、深汕特别合作区, 以下同)力量,细化职责分工,加快推进项目审批工作,确保连续 5 年每年提供不少于 2000 万平方米“高品质、低成本、定制化”厂房空间的工作目标,为全市制造业发展提供坚实支撑。“工业上楼”对于深圳意味着什么?近日新华社两篇文章进行了解读:《“工业上楼”为什么是深圳制造业当家的金名片?》、《“工业上楼” 深圳制造“八仙过海”》。文中提到:一直以来,深圳市委市政府高度重视制造业发展,坚持工业立市、制造业强市战略,广东省委副书记、深圳市委书记孟凡利多次研究部署加快打造高品质产业空间工作,要求把工业空间作为城市基础设施加以保障,推动先进制造业园区建设提速,全方位夯实制造业家当。“加快‘工业上楼’是深圳落实党的二十大报告指出的‘坚持把发展经济的着力点放在实体经济上’‘加快建设制造强国’的具体举措,也是落实广东省委提出的‘实体经济为本、制造业当家’‘坚持抓大产业、大平台、大项目、大企业、大环境建设’的重要行动,目的就是更好保障产业发展空间,做优做强制造业家当,推动制造业高质量发展。”深圳市委副书记、市长覃伟中这样表示。2022年11月16日,深圳在高交会期间成功举办“工业上楼”厂房空间建设签约仪式,提出未来每年将建设供应2000万平方米优质经济厂房,连续实施5年,且租金不超过35元/月/平方米,5年1万亿优质厂房的体量相当于再造一个新深圳!各区政府主要领导在现场庄严签下军令状,其中宝安、龙岗两个大区2023年任务均为不低于500万平方米。在寸土寸金的深圳,如此大力度地推进“工业上楼”计划,可以看出深圳为夯实制造业家当的决心和魄力。本文附上深圳首批“工业上楼”项目目录、《深圳市人民政府关于印发深圳市“工业上楼”项目审批实施方案的通知》,供你参考!
新华社:“工业上楼”为什么是深圳制造业当家的金名片?
制造业是国家经济命脉所系,要坚定不移把制造业和实体经济做强做优做大。广东省委十三届二次全会提出,要突出制造业当家,高水平谋划推进现代化产业体系建设,坚持抓大产业、大平台、大项目、大企业、大环境,把制造业这份厚实家当做优做强,在新的高度挺起广东现代化建设的产业“脊梁”。一直以来,深圳市委市政府高度重视制造业发展,坚持工业立市、制造业强市战略,广东省委副书记、深圳市委书记孟凡利多次研究部署加快打造高品质产业空间工作,要求把工业空间作为城市基础设施加以保障,推动先进制造业园区建设提速,全方位夯实制造业家当。2022年,深圳规模以上工业总产值超4.5万亿、增加值超1.1万亿,实现全国城市的“双第一”,连续两年位列先进制造业百强市首位。而深圳产业用地仅221 km2,是上海的40.2%,苏州的28.8%。2022年11月16日,比亚迪第300万辆新能源汽车下线,销量跃居全球第一,标志着比亚迪成为首个达成这一里程碑的中国品牌。2023年1月5日,举世瞩目的比亚迪仰望品牌暨技术发布会在比亚迪全球总部隆重举行。盘点深圳制造业,制造业当家的前提是家当殷实。一直以来,深圳持续做优做强制造业家当。20个战略性新兴产业、8个未来产业、20大先进制造业园区加速布局,比亚迪深汕二期、华润微电子等6个百亿级重大工业项目正式开工,中芯国际12英寸线、华星光电T7二期、联想南方智能制造基地等重大项目建成投产,华为、比亚迪、大疆、迈瑞等一大批国际领军企业持续发展壮大,营商环境连续多年位列全国第一。深圳规上工业企业数、国高企业数、制造业单项冠军数、工业总产值、工业增加值、发明专利、研发投入等持续位居全国前列。弹丸之地的深圳,产业空间不足与深圳制造业当家矛盾突出。受国土面积限制,产业空间成为了深圳制造业最紧缺的家当。深圳面积1997 km2,约一半土地处于生态控制线内,城镇开发边界1190 km2,现状开发973.5 km2,开发强度达49%,实际可用于各类建设的增量用地接近耗尽。国内特大城市大部分以地级市为底子,深圳是以多山的县域为基础。随着上限越来越逼近,深圳建设用地高度紧缺已成为全国绝无仅有的特殊市情。土地空间不足正成为“木桶效应”中的最短板。近年因工业用地持续扩张难以为继,加之空间成本、用工成本攀升,导致部分制造业企业和产能向东南亚和内地转移,优质产业项目落地困难,影响地区产业生态和发展后劲。面对新形势、新格局,将制造业的根基扎得更牢、更稳,持续增强工业发展后劲是深圳推动经济高质量发展的必经之路。基于此,深圳将稀缺的土地资源优先用于制造业,出台工业区块线管理办法,划定270平方公里工业区块线,以刚性措施严守产业空间底线。近3年来,产业用地供给规模保持较大规模增长,2020、2021年、2022年全市产业用地供应量分别达203.4公顷、307.22公顷、468.5公顷。为防止去制造业化风险,深圳严控“工改商”“工改居”“工改M0”等行为。2022年,深圳开始规划建设连片的20大先进制造业园区。然而,深圳土地资源约束紧,不可能继续拼土地。为此,深圳贯彻落实精细化城市管理理念,坚持“螺蛳壳里做道场”,提出“工业上楼”计划,打造“垂直工厂”,力争为产业空间突围提供深圳范例。“工业是深圳的脊梁,对全市经济增长的贡献率接近50%,在各行业中排名第一。‘工业上楼’园区产业定位清晰,坚持以亩均论英雄,是破解深圳产业用地紧缺、产业空间不足的密码,具有特殊的战略价值。”综合开发研究院(中国·深圳)有关负责人说。重效益,空间、亩产由少变多。受历史遗留问题影响,深圳不少工业区仍处于低效利用状态,平均毛容积率小于2.0,园区规模偏小,经济亩产一般。“工业上楼”聚焦用地紧缺“痛点”,通过高强度、集约化开发,大幅提高厂房面积和亩产效益,是挖掘土地利用潜力,提升经济密度的突破口。促升级,园区形态以旧换新。深圳部分位于城中村工业区仍然形态破旧、环境杂乱。“工业上楼”对标全球、着眼长远、超前规划,配套完善生产生活生态、创新创业创投服务功能,打造符合产业生态要求的3.0升级版园区,是导入高端产业、吸引技术人才的关键。

图 深圳某老旧工业区
强特色,产业特征转散为聚。“旧瓶”难装“新酒”。深圳工业区厂房普遍设计标准一般,缺乏定制化考虑,难以满足战略性新兴产业和未来产业需求。园区产业集聚特征不明显。“工业上楼”园区紧扣战略性新兴产业和未来产业定位,突出连片化、定制化产业空间特征,实现产业上下游就在上下楼。

“工业上楼”并不代表全部,深圳同样高度重视无法上楼产业的需求。深圳市工业和信息化局负责人强调:“深圳工业以‘高精尖轻’为主,大部分都可实现上楼,但仍有部分产业的部分环节不能上楼,比如工业母机整机制造。我们将其优先安置在首层或低楼层,在园区开发建设中针对性满足。或者通过加大层高、承重等定制化措施,满足其上楼需求。”今年深圳市政府工作报告和高质量发展十大计划均明确提出实施“工业上楼”计划,2023年新增2000万平方米优质经济厂房空间。“加快‘工业上楼’是深圳落实党的二十大报告指出的‘坚持把发展经济的着力点放在实体经济上’‘加快建设制造强国’的具体举措,也是落实广东省委提出的‘实体经济为本、制造业当家’‘坚持抓大产业、大平台、大项目、大企业、大环境建设’的重要行动,目的就是更好保障产业发展空间,做优做强制造业家当,推动制造业高质量发展”深圳市委副书记、市长覃伟中表示。挺直身敢担当,将“工业上楼”打造为城市准公共产品。“工业上楼”也被称为“摩天工厂”“空中厂房”,通常指多层厂房,是城市空间形态的创新和突破。早在2015年,深圳市宝安区便在全国率先探索“工业上楼”模式,建成大族欧陆娱乐智造中心、全至科技创新园等典型案例。在总结经验的基础上,深圳于2021年底开始顶层设计全市“工业上楼”工作。市领导每周至少召开一次“工业上楼”推进会,密集调研督导宝安、龙岗、光明、坪山等工业大区。按照“1+1+12”架构组建三级工作专班。发挥国企主动担当作用,形成“区政府主导+国企实施”的高规格试点模式。成立工业投资指挥部,将“工业上楼”项目纳入市政府重点工程,2023年计划完成固定资产投资超1万亿元,工业投资3000亿元以上(含“工业上楼”投资1000亿元)。

图 大族欧陆娱乐厂区5楼生产线

图 全至科技创新园区12楼生产线
跳起来摘蜜桃,制定了每年2000万、五年1亿平方米厂房空间的宏伟计划。2022年11月16日,深圳在高交会期间成功举办“工业上楼”厂房空间建设签约仪式,提出未来每年将建设供应2000万平方米优质经济厂房,连续实施5年,且租金不超过35元/月/平方米,5年1万亿优质厂房的体量相当于再造一个新深圳!各区政府主要领导在现场庄严签下军令状,其中宝安、龙岗两个大区2023年任务均为不低于500万平方米。在寸土寸金的深圳,如此大力度地推进“工业上楼”计划,可以看出深圳为夯实制造业家当的决心和魄力。

蹲下去抓落实,以“有为政府”激活“有效市场”。工业上楼涉及万亿资金、万亿空间,面临市场动力不足等困境。深圳市区两级坚持守正创新,逢山开路,遇水架桥,打通了资金、土地、政策等堵点问题。1万亿资金,钱从哪里来?据估算,深圳1平方米厂房空间成本大约为1万元,未来5年“工业上楼”项目资金成本高达1万亿元,如此大的资金规模即使以深圳的财政实力仍比较吃紧。为弥补资金缺口,深圳充分利用市场化、公益化两类路径,发挥国有企业的使命担当,支持各类资本入场。支持政策性开发银行、大型国有商业银行参与,鼓励金融机构采取供应链金融等创新方式,挖掘盈利潜力,扩大融资规模。积极发挥政府专项债、RETIs等金融工具作用。“‘十四五’期间我们将提供不低于2000亿元授信意向额度,专项支持深圳市产业空间升级保障和‘工业上楼’项目,同时为入驻制造业企业提供多个贷款品种,推动产业链与资金链深度融合”建设银行深圳分行行长李宏茂表示。1亿平空间,地从哪里来?“假若按容积率4.0测算,建设1亿平厂房至少需要25平方公里的土地,这还不包括生活居住等配套用地,对于寸土寸金的深圳来说难度巨大。”深圳市城市规划设计研究院负责人说。为此,深圳通过多种土地政策创新,实现多渠道供给及土地盘活双赢。创新实施土地整备利益统筹模式,充分调动社区集体用地入场积极性。试行存量土地“提容增效”、产业用地“异地腾挪置换”、降低城市更新中合法用地比例门槛等政策,着力破解土地低效、碎片等问题,打造平方公里级项目。试行优质产业空间供给和二三产业混合用地供应新模式,保障优质经济厂房空间持续供应。首批“工业上楼”试点项目已完成用地供应超40个。一种新模式,政策堵点如何通?“工业上楼”既是前沿理念,又是创造性实践,存在诸多政策障碍。这其中既包括城市更新土地移交贡献率高、容积率管控、空间租售限制严格等工业项目既有困难,也包括层高限制、造价成本高等“工业上楼”特有问题。深圳大胆设想、小心求证,围绕“工业上楼”工作进行改革创新和流程再造。创新实施“工改工业上楼”新模式,在层高限制、土地移交贡献率、容积率优惠、租售限制、调增用地等方面给予政策解绑,解决了项目实施动力不足等关键问题。比如,层高超过8米的,经安排专题论证通过,不另计建筑面积核减。再如,为解决“工业上楼”高层厂房货运效率低等问题,货运盘道可计入核增建筑面积。

南山智造红花岭产业园-货运盘道立面
弯起腰冲刺跑,以超常规力度和速度推动72个项目开工。开局即决战、起步即冲刺,深圳“工业上楼”到处彰显深圳速度。以2023年上半年底为开工时限,深圳创新建立“以结果倒逼进度,以进度倒逼审批,以审批倒逼流程”的工作机制,以及“三审一签”绿色审批制度,加快项目审批,推动全域布局、遍地开花,一大批“工业上楼”项目陆续动土开工。截至目前,全市第一批试点共有72个项目,用地面积854.8万平方米,平均容积率4.2,厂房面积2306.5万平方米。在3个月内,市委市政府先后隆重举办深圳市“工业上楼”厂房空间建设签约仪式、“工业上楼”项目招商大会、深圳宝龙专精特新产业园意向企业签约仪式等活动,包括艾克瑞电气、东正光学等一大批优质制造企业项目入驻,其中宝龙专精特新产业园首批签约入驻制造业企业有18家。深圳“工业上楼”正蔚然成风。另外,国企、民企、银行等多方主体也纷纷跑步入场,形成合力。比如,国开行深圳分行在支持新桥东项目中授信额度高达433亿元,其中已放贷近100亿元。

筑巢引凤添动力,蓄势腾飞正当时。深圳市委市政府将日夜兼程、踔厉奋发,以深圳速度、深圳质量、深圳标准,加快落地一批“工业上楼”优质经济厂房空间,努力为全市制造业当家提供坚实支撑,为制造强国建设作出更大贡献。
新华社:“工业上楼” 深圳制造“八仙过海”
对于寸土寸金的深圳来说,大平台就是深圳制造业的“看家宝贝”。2022年,随着深圳“工业上楼”计划实施,具有深圳特色的大平台建设正式拉开帷幕。
推动制造业高端化、智能化、绿色化发展是重要的国家战略导向。随着工业4.0和数字化浪潮席卷而来,传统制造业也正向自动化、数字化、智能化转型。而传统厂房利用率低、品质相对低端、配套并不齐全、缺乏定制化考虑,难以满足当下时代制造业需求。但随着厂房的更新升级,带来了租金成本上升,导致部分制造业企业向外流失,影响地区产业生态。因此,如何解决高品质空间与高租金的矛盾是摆在全国大中城市面前的一道难题。深圳发扬敢闯敢干、敢为人先的精神,以企业需求为导向,着眼长远、适度超前规划建设“工业上楼”大平台,探索走出一条高品质、低成本、定制化的厂房空间供给新路径。高品质空间就是生产空间高标准、生态空间高颜值、生活空间高便利。与传统厂区不同,“工业上楼”园区符合先进产业、高端人才对高品质的空间需求。“深圳推动‘工业上楼’,不仅要打造‘垂直工厂’,更要打造产城融合的高品质明星产品,实现生产、生活、生态‘三生融合’,创新、创业、创投‘三创结合’。”深圳市委常委、副市长黄敏表示。“三生融合”,就是要统筹生产、生活、生态三大布局,实现职住平衡、生产空间高质、生活空间便利、生态环境优美。“三创结合”,就是以高端制造为核心,打造创新城区,吸引社会资本关注和创投加盟,激发年轻人创新创业活力和草根梦想,提升科技研发和应用水平。新桥东,全球“三生”“三创”标杆园区。建设中的宝安新桥东“工业上楼”项目是“三生融合”“三创结合”高品质园区的典型代表。深圳瞄准500亿元投资、500万平方米优质产业空间、实现500亿元GDP的“3个500”目标,着力将新桥东打造为全球标杆先进制造业园区。项目规划研究占地面积多达2.3平方公里,其中开发建设用地0.75平方公里,计容面积约423万平方米,容积率5.65。项目彻底改变建筑质量差、配套不足、产出率低的面貌,拆迁前容积率仅为1.22。建成后可提供约255万平方米高品质产业空间,其中高标准厂房面积159万平方米。目前有初步入驻意向的企业有80余家,其中规上国高企业73家。

项目实施开放式设计,各个楼栋一层完全打通,增加更多绿化,在空中通过廊道将研发和厂房的裙房屋顶与“两山四湖”相连接,布局教育、医疗、运动、商区等生活配套,实现生产、生活、生态融合。项目规划适量创新创业空间,构建“上研下产”模式的产研综合体,未来高度整合小巨人、龙头等关联企业,引入人才、资本、服务机构等创新要素,推动创新、创业、创投一体化。



南山红花岭基地,高标准厂房园区典型代表。南山智造红花岭基地位于南山区桃源街道留仙大道南侧。项目用地面积约11.8万㎡,开发规模约78.2万㎡,容积率6.6。其中高标准厂房占总建筑面积一半以上,单栋厂房高度近90m,层数16层,各项指标超过其他地区标准。原业态为老旧工业厂房,建筑面积约27万㎡。通常,制造业企业不愿“上楼”的原因有:重型设备不易上楼,厂房楼板荷载要求高,高层货梯难达标,货运效率低。该项目在这些难点上均有所突破。一是层面布局按照“可拆可合”要求,设计出“C字型”“一字型”两种厂房结构,尽可能保障流水线长度。其中,C字形标准层面积达8000㎡,一字形标准层分别为3000㎡、5500㎡、8000㎡。各类厂房可灵活分拆成1600-8000㎡不等单元,保证了不同业态企业的生产需求。

二是层高预留了未来生产的需求高度。考虑到先进制造业的生产需求,层高定为首层8m,2-9层6m,10-16层4.5m。三是楼层承重标准较高。该项目厂房的荷载标准为首层2.0吨,2、5、9层为1.5吨,10层及以上为0.8吨,其他层为1.0吨。这些负荷标准能满足绝大部分企业生产需求,荷载要求高的企业可入驻低楼层。四是采用了盘道和高架平台,装卸货可直通各楼层。借鉴裕廊“趋势工厂”经验,通过盘道连接各个楼层。每栋建筑由3个三层单元堆叠,2、5、9层架设高架平台,功能效果与首层相似。第9层平台有吊装重型设备的预留位置。同时2、5、9层预留有卸货平台及货车停车位。货车经盘道到达对应楼层平台卸货搬运,可大大缩减货运时间。


大族欧陆娱乐智造中心,龙头企业高品质“工业上楼”园区。宝安大族欧陆娱乐智造中心建有4栋生产厂房,层数7层,配有较为齐全的公寓、食堂、运动场地等配套设施。利用厂房楼顶建设850m环形塑胶跑道、2个标准篮球场、2个网球场。还配有约800套宿舍、近900㎡健身房、2个羽毛球场、200㎡桌球室及乒乓球室、超6000㎡超级员工食堂、超1000㎡社区健康服务中心。员工可以通过连桥直接到达生产车间、办公区、宿舍、空中花园。厂区二栋负一层相连在建的12号地铁永和站B出口。“早上我和室友会到厂区楼顶跑跑步,这样工作更有精神。下班后,我们还会和其他产线的员工打篮球比赛和羽毛球比赛,通过各类爱好结识朋友、锻炼身体。”大族欧陆娱乐车间员工李某说。

图 大族欧陆娱乐智造中心项目规划效果图

健身房


当前,深圳厂房月租超过80元/平方米不在少数,部分区位较好的超过100元/平方米,而坪山区、光明区等离市中心偏远地区月租也普遍在30元以上,影响制造企业扎根发展。苏州工业园区核心片区租价在65-85元左右,东莞、珠海等周边城市的厂房租金也普遍在20元上下。为解决租金高这一“老大难”,深圳以极大的政策勇气提出,“工业上楼”项目优质厂房月租控制在平均不超过35元/平方米、年涨幅不超过5%,为制造业守牢低租防线。为平抑租价,并保障计划的可持续性,深圳多方挖潜,探索多条“反哺”厂房建设和租售的路径,着重发挥国有平台和国企的责任担当,兼顾各方利益平衡,多方面综合施策,降低租售成本。比如,要求实施主体自持厂房2/3以上,以稳定市场预期。目前,全市第一批70多个“工业上楼”项目均已明确月租控制在35元以下。宝龙专精特新产业园将“工业上楼”厂房以市价的30%-50%,分割销售给符合条件的优质企业。具有突出吸引力的租价和售价,引发了高端制造企业的广泛关注和良好反响。“深圳持续推出一系列优质、经济的‘工业上楼’厂房项目,给我们中小制造业企业注入了一剂强心针,我们将继续扎根深圳,布局更多的现代化生产线和研发中心,以孵化更多的技术成果”,专精特新“小巨人”深圳市艾克瑞电气有限公司董事长史某激动地表示。“工业上楼”技术上可行,大多产业都可上楼。但不同产业所需的平层面积、层高、承重、避震、垂直交通等各项建筑设计指标不同。为提高厂房空间的适配性,深圳打破传统招商引智路径,实现用地空间与项目精准对接。传统招商路径是“以地招商”“先筑巢后引凤”。深圳以需求为导向,着力创新实施“以房招商”“招商先行、边招边建”。例如,深圳高度重视BIM技术应用,新建产业空间均要求完善并报送相关BIM数据,运用BIM的可视化优势,使意向入驻企业亲身感受厂房的层高、面积、承重、垂直交通、平面布局、室内外环境、消防等级等关键要素,降低搜寻成本,加速精准匹配。“我们将加强产业提前对接,根据拟引进企业生产工艺需求,精准定制交付高标准厂房空间,企业仅需安装照明设备后便可直接使用,做到‘拎机投产’。”龙岗区政府相关负责人表示。先引凤后筑巢,龙岗宝龙智造园实行“预招商+定制化”模式。深圳龙岗宝龙智造园项目通过“预招商+定制化”模式建设,一期13.2万㎡厂房的报名定制需求达到42万㎡,目前共签约企业8家,预计全部达产后可实现年产值超200亿元。其中已封项的1号厂房为深圳中科欣扬生物科技有限公司单独使用,联合创始人、CEO董某表示:随着企业发展,我们在整个核心生物学里面设计了大的应用场景和应用里面的医药医疗器械,在我们现有的环境下,它的产能、空间是受限的。现在政府给我们定制了中科欣扬大厦,投入使用后可以极大地缓解我们的产能瓶颈。

空间可组合使用,龙岗宝龙专精特新产业园实行“基准高标准+预留定制化弹性”模式。深圳龙岗宝龙专精特新产业园项目在建筑设计上充分考虑厂房的个性化需求,重点在大平层、高层高、高荷载方面,采用了多种制造空间的设计,并充分考虑后期建筑空间的组合使用。厂房首层层高不低于8米、首层地面荷载不低于1.5吨/平方米,1至4层可建设单层面积6000至10000平方米的大平层,适合布局半导体和集成电路的精加工生产线,或者5亿元以上大型企业的自动化生产线;5层以上单层面积3000至5000平方米,适合亿元级企业布局超净车间或无菌车间。


深圳“大平台”建设已形成了科学的长远规划和预期良好的发展路径,将为城市未来30年的制造业发展,奠定坚实基础。未来城市制造业空间数量相对充足,厂房形态科学先进,租价售价较为可控。制造业空间供给的这一深刻转型,体现了深圳市委市政府落实“制造业当家”的鲜明态度和坚强决心。深圳有望成为优质制造业走向全球的温暖港湾和强大根据地。深圳首批“工业上楼"项目目录来了
在近年工业用地供需矛盾的逐渐加剧,产业转型升级、国家政策的引导鼓励等诸多元素的驱动下,“工业上楼”作为一种产业空间供给模式持续释放新时代新能量,不仅能提升工业用地的投资开发强度,也有助于巩固优势产业。
工业上楼,即是将传统单层铺开的扁平式厂房汇聚到高层楼层的垂直化空间形态。不同于传统模式下在单层工厂中进行生产,而是在高层大厦中进行企业的生产、办公、研发、设计的新型工业楼宇模式。上楼对象多为轻型生产、环保型和低能耗类型的高端制造业,如新一代信息技术、生物医药、智能制造、工业互联网、大数据等战略性新兴产业。
上世纪50年代,香港与新加坡迫于土地紧缺和工业扩张的压力,开始探索“工业上楼”。中国内地的“工业上楼”成功实践则最早发展于深圳——2012年,全至科技创新园按照“厂房+写字楼”的复合标准建设了23层的摩天工厂,这些年来一直被誉为 “国内‘工业上楼’第一园”。
实施“工业上楼”计划,是深圳加快建设全球领先的重要的先进制造业中心的重要举措。2022年11月,深圳推出“工业上楼”计划,明确连续五年每年建设2000万平方米优质、经济、定制化厂房空间,“工业上楼”优质厂房租金平均35元每月每平方米,打造国际一流的新一代生产生活生态“三生融合”型制造业园区。
2023年1月10日下午,深圳市举行“20+8”产业2000万平方米“工业上楼”厂房空间项目招商大会。据悉,目前全市共有72个“工业上楼”项目,用地面积854.8万平方米,平均容积率4.2,厂房面积2306.5万平方米。72个项目中,共有50个项目在20大先进制造业园区范围内。
为加快“工业上楼”项目建设步伐,目前深圳各区正在加大土地整备力度,市领导也密集调研督导,确保所有项目于今年6月份全部开工建设。在市委市政府超常规力度和速度的推动下,各区也已规划建设一大批优质“工业上楼”项目。
共10个项目,宝安新桥东先进制造业园区,是全市首个平方公里级的“工改工”城市更新项目,规划建设148.6万平方米工业厂房。
1.燕罗街道智能网联汽车产业园试点项目:位于宝安区燕罗街道,广田路东侧,象山大道西侧。用地面积约8.86万平方米,用地功能为普通工业用地(M1),规划总建筑面积约36.7万平方米,其中厂房面积约26万平方米。2.石岩街道三代半导体二期地块试点项目:位于宝安区石岩街道,龙大高速西侧、石岩北环路北侧。用地面积约6.64万平方米,用地功能为普通工业用地(M1),规划总建筑面积约33.2万平方米,其中厂房面积约27.2万平方米。3.福海街道嘉华地块试点项目:位于宝安区福海街道,和平同裕路南侧,同福路西侧。用地面积约1.05万平方米,用地功能为普通工业用地(M1),规划总建筑面积约4.19万平方米,其中厂房面积约3.99万平方米。4.燕罗街道罗田社区13-02-01地块试点项目:位于宝安区燕罗街道,广田路东侧,象山大道西侧,木头塘路北侧。用地面积约6.7万平方米,用地功能为普通工业用地(M1),规划总建筑面积约33.5平方米,其中厂房面积约28.5万平方米。5.西乡街道宝安客运中心试点项目:位于宝安区西乡街道,前进二路西侧,西乡大道北侧,木头塘路北侧。开发建设用地面积约3万平方米,法定图则功能为长途客运站用地,拟规划调整为普通工业用地(M1)+新型产业用地(M0)+交通场站用地(S4),规划容积约20.9万平方米,其中研发用房面积约5.23万平方米,厂房面积约10.47万平方米。6.新桥街道新桥东重点城市更新单元试点项目:位于宝安区新桥街道广深高速以东、庄村路以南、规划甘霖路以西、屋山水库以北区域。开发建设用地面积74.95万平方米,主导用功能为普通工业用地(M1)、新型产业用地(M0);规划建筑423万平方米,其中厂房158.9万平方米,无污染厂房约24.9万平方米,产业研发用房约67万平方米(含创新型产业用房10万平方米)。7.石岩街道总部经济园区试点项目:位于宝安区石岩街道松白路与洲石路交会处。开发建设用地面积约9.3万平方米,用地功能主要为普通工业用地(M1),规划建筑面积约47.9万平方米,其中厂房面积约28.95万平方米。8.航城街道航港生态城试点项目:位于宝安区航城街道107国道和京港澳高速之间,南至机场南路、北至翠湖及锦绣花园。开发建设用地面积约28.3万平方米,其中工业用地面积约19.4万平方米,规划建筑面积约153.7万平方米,厂房面积约105.4平方米。9.新桥街道上南工业区试点项目:位于宝安区新桥街道广深公路与新沙路交会处的东南侧。开发建设用地面积约16.7万平方米,其中工业用地面积约11.7万平方米,用地功能主要为普通工业用地(M1),规划建筑面积约85.99万平方米,其中厂房面积约54.49万平方米。10.石岩街道罗租片区试点项目:位于宝安区石岩街道松白路和洲石路交会处。开发建设用地面积约45.53万平方米,其中工业用地约29.84万平方米,用地功能为普通工业用地(M1)、居住等功能。规划容积为252.02万平方米,其中厂房约149.21万平方米。共11个项目,深圳宝龙专精特新产业园是深圳首个优质产业空间试点、深圳首个二三产业混合用地试点,深圳首个“专精特新”专业园区项目,可分割销售给符合条件的优质企业。
共8个项目,观澜地块优质产业空间供给试点项目,通过定制厂房等方式,重点引进精密仪器设备、智能终端等企业。
共8个项目,新能源汽车产业园是全国首座装配式高层产业空间和全国首个百米高层预应力空心楼板示范工程,引入“三首层”、“开放互联”等设计思路,将建设集研发办公、轻型生产等功能于一体的新能源汽车技术创新中心。
共13个项目,招商局光明科技园(招商局智慧城),目前已建成运营面积达51万平方米,重点聚焦新一代信息技术、新材料、新能源、生物医药产业方向,将为拟入驻优质企业实际生产工艺需求定制化建设一批低成本高品质产业空间。
共12个项目,深汕工业互联网制造业创新产业园,重点引进驱动电机、智能中控、汽车通信等智能网联汽车全产业,打造产城融合、宜居宜业的“产业森林”。
共3个项目,南山红花岭基地,是深圳重点推出的高标准建设、高效能企业集聚的“工业上楼”项目,折叠空间+多维产城富有现代科技感。
共3个项目,大鹏新区优质产业空间试点项目,重点引进生命科学、生命健康等领域优质企业。
共2个项目,前海深港智能制造产业园项目,重点引进智能终端、智能传感器、网络与通信等企业。
共1个项目,优质产业攻坚试点项目,将依托辖区优越的生态资源和城市环境,引进符合区域产业方向的优质企业。
“工业上楼” 项目审批实施方案的通知》
前言
2023年2月7日,深圳市人民政府印发《深圳市人民政府关于印发深圳市“工业上楼” 项目审批实施方案的通知》。
深圳市人民政府关于印发深圳市“工业上楼”
项目审批实施方案的通知
深府函〔2023〕20 号
为全面贯彻党的二十大精神,深入贯彻学习习近平总书记对广东、深圳系列重要讲话、重要指示精神和关于制造业高质量发展的重要论述,贯彻落实省委省政府关于坚持高质量发展、坚定制造业当家的决策部署,全面贯彻落实市委市政府关于做大做强“20+8”战略性新兴产业集群和未来产业、高水平规划建设20个先进制造业园区、大力实施“工业上楼”行动计划的工作部署, 进一步促进产业用地节约集约利用,拓展产业发展空间,加快“工业上楼”项目审批工作,根据《关于发展壮大战略性新兴产业集群和培育发展未来产业的意见》《深圳市20大先进制造业园区空间布局规划》等文件,结合我市实际,制定本方案。坚持“工业立市、制造强市”,遵循生产、生活、生态“三生融合”,创新、创业、创投“三创结合”,投入与产出、运营与财务、社会与经济效益“三个平衡”的现代产业园区要求,进一步整合相关职能部门和各区(含大鹏新区、深汕特别合作区, 以下同)力量,细化职责分工,加快推进项目审批工作,确保连续5年每年提供不少于2000万平方米“高品质、低成本、定制化”厂房空间的工作目标,为全市制造业发展提供坚实支撑。
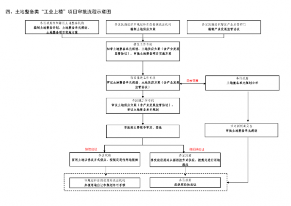
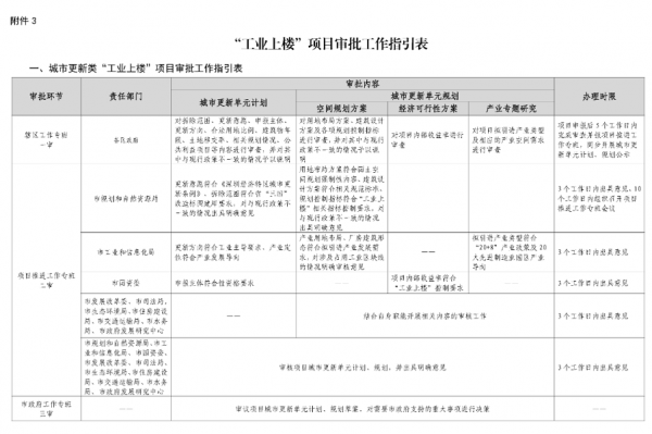
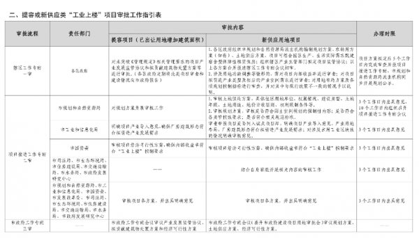
政府统筹、市场运作。市政府高位部署,职能部门政策支持, 各区政府强力推进,共同推动“工业上楼”项目落地。国有企业带头参与,充分调动国有企业、民营企业等各方面的积极性,发挥建设、运营、管理优势,体现责任担当,主动推进项目实施。分级联审、封闭运行。建立“市政府—职能部门—各区政府” 的三级联审制度,同一层级审批事项通过专班会议一次性审议通过,提高审批效率。纳入“工业上楼”的项目封闭运作,各区各部门依法依规、守正创新、提高效率,加快工作任务顺利完成。一园一策、政策支持。严格贯彻落实市政府工作部署,在“保本微利”的前提下,按照“一园一策”“一项目一方案”,用足用好规划、土地、更新、整备、财税、金融等政策手段,强化政策支撑。 按照“1+1+12”的架构成立“工业上楼”推进工作专班,组织架构具体如下:成员单位:市发展改革委、市工业和信息化局、市规划和自然资源局(市城市更新和土地整备局)、市司法局、市国资委、市政府发展研究中心,各区政府,市前海管理局。市政府工作专班主要职责:审议“工业上楼”年度任务、年度项目计划,决策重大事项,套开市政府建设项目用地审批会,审议或审批项目规划方案、土地供应方案等。成员单位:市规划和自然资源局(市城市更新和土地整备局)、市工业和信息化局、市发展改革委、市司法局、市生态环境局、市住房建设局、市交通运输局、市水务局、市国资委、 市政府发展研究中心、各区政府。项目推进工作专班主要职责:各成员单位按各自职能分工对项目方案开展审核工作。工作专班总召集人(或委托副总召集人) 不定期召开专班会议,协调项目存在问题,审议项目规划方案、土地供应方案等。成 员 单 位:各区政府相关职能部门、市相关部门派出机构等,具体由各单位自行确定。辖区工作专班主要职责:按照审批工作指引(附件 1—3),负责项目规划方案、土地供应方案等的拟订和初审工作,以及城市更新单元计划、规划等的报批、公示、公告等工作。本方案仅针对已经市政府批准纳入“工业上楼”目录的项目,根据实施路径分为城市更新类项目、提容或新供应用地类项目、土地整备类项目三种类型。(一)市规划和自然资源局(市城市更新和土地整备局)。负责项目推进工作专班的日常工作,代专班拟定相关文件, 明确项目的审批流程和审批要求,结合自身职能对项目方案开展审核工作。负责年度项目目录制定及项目运行信息化平台建设,结合自身职能对项目产业布局和导入开展审核工作。会同各区政府建设CIM+BIM 项目信息化平台、开展招商引资工作,对项目产业导入、自持厂房比例及租赁价格等事项实施监管,指导签订监管协议。协调推动国有企业参与“工业上楼”项目建设,结合自身职能会同各区政府对项目经济可行性方案开展审核工作,并指导制 定项目投融资方案。制定项目实施后的成本收益核算规则,以内部收益率控制指标为基准,明确相关的收益调配机制。负责将“工业上楼”项目纳入年度固定资产投资计划和市政府重点工程予以推进和管理,结合自身职能对项目开展审核工作。负责定期对项目运行情况进行跟踪研究,结合国内外“工业上楼”的先进做法,对“工业上楼”政策提出优化建议。负责辖区内“工业上楼”年度计划及项目的申报工作,负责项目规划方案、土地供应方案等的拟订和初审,以及城市更新单 元计划、规划等的报批、公示、公告等工作,统筹推进项目的具 体实施、产业招商、运营管理及后续监管等工作。针对各类型项目的规划方案、土地供应方案等事项建立“三 审一签”的审批机制。一审由各辖区工作专班按批次开展项目初审;二审由各区政府报送项目推进工作专班会议审议;三审由项目推进工作专班统筹汇总后报市政府工作专班会议审议;一签由市政府工作专班提请市政府主要领导审定、签批。审批具体流程及要求详见本方案附件 1—3。位于前海深港现代服务业合作区范围内的项目参照上述程序,由市前海管理局完成规划方案、土地供应方案(含产业监管协议)拟定、初审(一审)及审核(二审)工作后,报请市政府工作专班会议审议。本方案自印发之日起施行,有效期 5 年,期间可结合项目运行情况适时开展修订工作,相关部门及时总结经验制定新政策并对现行政策进行清理。为加快推进“工业上楼”项目审批工作,优化工作流程,提升工作效能,特制定本工作指引。按照市政府工作部署,根据实施路径分为城市更新类、提容或新供应用地类、土地整备类三种类型,具体流程及要求如下:各区政府及其城市更新机构可同步推动城市更新单元计划和规划的制定、审查、征求意见、公示、报批、公告等工作,进一步提高行政审批效率。 城市更新单元计划申报主体依据《深圳经济特区城市更新条 例》、省“三旧”改造标图建库政策等相关要求制定城市更新单 元计划并按规定开展计划申报工作。 辖区工作专班负责单元计划的初审工作,确保更新意愿符合《深圳经济特区城市更新条例》相关要求、拆除范围符合省“三旧”改造标图建库相关要求,并对城市更新单元计划在合法用地比例、更新方向、建筑物年限、土地移交率、上层次规划、相关 规划控制区域占用及调整等方面与现行政策不一致的情况予以 说明,涉及占用工业区块线、城中村综合整治分区、工业区保留提升区的,经市政府审批同意,可不进行占补平衡调整。城市更 新单元计划经辖区工作专班会议初审通过后,按相关规定开展公示,并同步报送项目推进工作专班会议审议。辖区工作专班结合项目推进工作专班审议意见进行修改完 善,形成城市更新单元计划草案,与相关意见处理情况、需市政 府审批支持事项的情况说明等一并报项目推进工作专班汇总。由项目推进工作专班提请市政府工作专班会议审议,审议通过并经市政府主要领导审定、签批后,各区政府按相关规定进行计划公告。 城市更新单元计划申报主体负责制定项目城市更新单元规 划,城市更新单元规划中应包含产业专题研究和经济可行性方 案。产业专题研究应对项目产业导入、产业用地布局及厂房建筑形态与拟引进产业空间需求的匹配情况予以说明。经济可行性方案应遵循“保本微利”的原则制定,项目内部收益率原则上≤4.5 ,且与城市更新单元规划应联动编制、互为依据。具体应满足以下要求: 1. 城市更新单元规划应符合城市更新单元计划、国土空间规划的强制性内容、基本生态控制线、水源保护区、轨道保护区、历史建筑和历史风貌区、古树名木保护、油气危险品管控区等各类管控要求。地块容积及容积率应结合公共服务设施承载力、交通市政设施承载力、历史文化保护、地质条件、生态环境保护等要求确定,并满足日照、消防等规范要求。2. 项目以产业为主导功能,规划厂房(含无污染厂房)容积占规划计容总建筑面积的比例≥55 ,且不得少于现状厂房容积。工业用地原则为单一用地性质,使用年限为 50 年。地块容积率及厂房建筑形态应综合考虑区位条件、公共服务配套及市政交通承载力等因素,结合产业专题研究根据拟引进产业生产需求确定,容积率按≤6.5 进行规划设计。3. 项目规划居住容积依据经济可行性方案确定,占规划计容总建筑面积的比例≤30 ,因特殊原因项目无法规划居住建筑 的,经市政府审批同意,该部分项目规划居住容积可以腾挪至同一实施主体名下其他项目。居住用地应为单一用地性质,地块容积率可依据《深圳市城市规划标准与准则》(以下简称《深标》) 按所在密度分区容积率上限规定执行。 4. 项目应按《深标》落实满足自身需求的教育设施及其它公共配套设施,确有困难的应开展专题研究,经相关主管部门同意后可在周边地区统筹落实。项目应结合园区生产、生活实际需求落实配建≥5 规划厂房容积的宿舍型保障性租赁住房,定向面向园区企业员工出租。 5. 项目新建工业厂房实施主体自持比例≥2/3,剩余厂房可用于回迁安置或按相关规定分割销售,自持厂房建成后平均租赁价格≤35 元/平方米·月,租赁价格年涨幅≤5。自持厂房比例及租赁价格应在项目产业发展监管协议中约定,并符合产业主 管部门相关要求。辖区工作专班负责城市更新单元规划的初审工作,确保规划符合国土空间规划强制性内容、相关规范标准及“工业上楼”相关指标控制要求,并对城市更新单元规划在用地功能、规划容积、相关规划控制区域占用及调整等方面情况予以说明。城市更新单元规划经辖区工作专班会议初审通过后,按相关规定开展公示, 并同步报送项目推进工作专班会议审议。 辖区工作专班结合项目推进工作专班审议意见进行修改完善,形成城市更新单元规划草案,与相关意见处理情况、需市政 府审批支持事项的情况说明等一并报项目推进工作专班汇总。由项目推进工作专班提请市政府工作专班会议审议,审议通过并经市政府主要领导审定、签批后,各区政府按相关规定核发规划批准文件并公告。 1. “工业上楼”项目可按照《深圳市扶持实体经济发展促 进产业用地节约集约利用的管理规定》(以下简称《管理规定》) 提高容积率,未突破《管理规定》相关管理要求的项目,仍按照原审批层级和程序进行审批。辖区政府定期将此类项目审查和建设情况向市政府报告。2.需突破《管理规定》中关于新增厂房建筑面积出租比例、贡献基准建筑面积核算规定的项目,具体审批流程如下:(1) 用地单位负责编制项目规划方案;各区政府组织市规划和自然资源局派出机构初审规划方案(项目可结合园区生产、生活实际需求配建宿舍型保租房),编订拟贡献建筑物处置方案;各区政府组织辖区产业主管部门拟定产业发展监管协议;以上内容由市规划和自然资源局派出机构合并报请辖区工作专班会议审议。(2) 辖区工作专班将审议后的规划方案、拟贡献建筑物处置方案一并报项目推进工作专班会议审议。(3) 项目推进工作专班将审议后的规划方案、拟贡献建筑物处置方案一并提请市政府工作专班会议审议。(4) 市政府工作专班会议审议通过规划方案、拟贡献建筑物处置方案后,出具会议纪要报请市政府主要领导审定、签批, 由用地单位向市规划和自然资源局派出机构申请签订土地使用权出让合同补充协议。新供应用地类项目土地供应方式(协议或招拍挂)按照现行土地政策规定执行,其中社会主体出租的保障性租赁住房等经营性用地须以招拍挂方式供应;重点产业项目按照《深圳市工业及其他产业用地供应管理办法》(深府规〔2019〕4 号)规定供应。为进一步简化程序、合并流程,将项目规划方案、农转用方案、土地供应方案等一并上会审议,具体报审的方案可根据项目实际情况拟定;“工业上楼”目录中建设类型符合《深圳市优质产业空间供给试点改革方案》要求的优质产业空间项目,视为已完成平台企业遴选;以协议方式出让建设只租不售的创新型产业用 房、政府组织配租的保障性租赁住房项目,视为已完成投资主体确认。涉及规划功能调整等情形的,由市规划和自然资源局派出机构拟定规划方案后并公示,在项目推进工作专班会议审议通过后报市政府工作专班时,同步报法定图则委员会审批。具体审批流程如下:各区政府组织市规划和自然资源局派出机构编制规划方案(项目可结合园区生产、生活实际需求配建宿舍型保障性租赁住房)、农转用方案(如有)、土地供应方案;组织辖区产业主管部门拟定项目监管协议;以上各方案合并由市规划和自然资源局派出机构报请辖区工作专班会议(套开区政府建设项目用地审批会)初审,各区政府应依职权落实农转用方案的审批主体责任。
2. 辖区工作专班将初审后的规划方案、土地供应方案一并报项目推进工作专班会议审议。涉及规划功能调整等情形的,由市规划和自然资源局派出机构同步开展规划公示工作,并由市规划和自然资源局在土地出让前完成法定图则委员会报批工作。 3. 项目推进工作专班将审议后的规划方案、土地供应方案一并提请市政府工作专班会议(套开市政府建设项目用地审批 会)审议。 4.市政府工作专班会议审议通过规划方案、土地供应方案后,报请市政府主要领导审定、签批。以协议方式供应的,按照《深圳市人民政府常务会议工作规则》规定报请市政府常务会审批,审批通过后下发用地批复,由用地单位向市规划和自然资源局派出机构申请签订土地使用权出让合同;以招拍挂方式供应的,市政府工作专班会议审批通过后出具会议纪要,由各区政府组织出让。(1) 规划方案应符合国土空间规划的强制性内容、基本生态控制线、水源保护区、轨道保护区、历史建筑和历史风貌区、 古树名木保护、油气危险品管控区等各类管控要求。地块容积及容积率应结合公共服务设施承载力、交通市政设施承载力、历史文化保护、地质条件、生态环境保护等要求确定,并满足日照、 消防等规范要求。(2) 项目涉及占用工业区块线、城中村综合整治分区、工业区保留提升区的,经市政府审批同意,可不进行占补平衡调整。(3) 项目地块容积率及厂房建筑形态应综合考虑区位条件、产业定位、公共服务配套及市政交通承载力等因素确定,容积率按≤6.5 进行规划设计。2. 新供应用地类项目可结合园区生产、生活实际需求落实配建≥5 规划厂房容积的宿舍型保障性租赁住房,定向面向园区企业员工出租。3. 优质产业空间可按规定自持或销售,销售对象按照《深圳市优质产业空间供给试点改革方案》相关要求执行;只租不售的创新型产业用房用地单位须全部自持。自持厂房建成后平均租赁价格≤35 元/平方米·月,租赁价格年涨幅≤5。自持厂房比例及租赁价格应在项目监管协议中约定,并符合产业主管部门相关要求。4. 项目实施应遵循“保本微利”的原则,项目内部收益率原则上≤4.5 。5. 同一宗地允许按照不同用途约定具体年限。产业用地鼓励按照弹性年期确认出让年限,其中对于只租不售创新型产业用房用地和优质产业空间用地,可根据《中华人民共和国城镇国有土地使用权出让和转让暂行条例》第十二条规定,使用年限为 50 年。土地整备项目实施方案尚未完成审批的“工业上楼”项目, 按土地整备类项目类型审批。各区政府可同步推动土地整备年度计划、土地整备项目实施方案、土地整备单元规划、土地供应方案的制定、审查、公示和报批等工作,进一步提高行政审批效率。拟实施“工业上楼”的土地整备项目,应按程序纳入“工业上楼”目录,并在目录中明确项目计入“工业上楼”厂房空间任务的用地范围。“工业上楼”目录中的土地整备项目视同纳入全市土地整备年度计划,采用土地整备利益统筹方式实施的,视同 纳入土地整备年度计划利益统筹项目目录。
(二)土地整备项目实施方案和土地整备单元规划的制定。各区政府组织辖区土地整备机构编制土地整备项目实施方案和土地整备单元规划。土地整备项目实施方案中应明确土地整备资金安排、推进“工业上楼”项目相关举措等内容。土地整备单元规划应明确留用土地(含征地返还用地、置换用地,下同)、 移交政府用地的土地用途、开发强度等规划控制指标。相关规划编制要求如下:土地整备单元规划应符合国土空间规划的强制性内容、基本生态控制线、水源保护区、轨道保护区、历史建筑和历史风貌区、古树名木保护、油气危险品管控区等各类管控要求。
2. 项目涉及占用工业区块线、城中村综合整治分区、工业区保留提升区的,经市政府审批同意,可不进行占补平衡调整。3. 移交政府用地以工业为主导功能,其中计入“工业上楼”厂房空间任务的工业用地面积原则上≥10 公顷,地块容积率及厂房建筑形态应综合考虑区位条件、产业定位、公共服务配套及市政交通承载力等因素确定,容积率按≤6.5 进行规划设计。留用土地功能和容积率按照土地整备相关政策确定,地块容积及容积率应满足公共服务设施承载力、交通市政设施承载力、历史文化保护、地质条件、生态环境保护等要求,并符合日照、消防等规范要求。4. 计入“工业上楼”厂房空间任务的,应结合园区生产、生活实际需求落实配建≥5 规划厂房容积的宿舍型保障性租赁住房,定向面向园区企业员工出租。(三)土地整备项目实施方案和土地整备单元规划的审批。 辖区工作专班负责土地整备项目实施方案的审批工作、土地整备单元规划的初审工作,并对土地整备单元规划在用地功能、 规划容积、相关规划控制区域占用及调整等方面的情况予以说明。土地整备单元规划经辖区工作专班会议初审通过后,由辖区工作专班报送项目推进工作专班会议审议。各区政府应同步开展规划公示及法定图则委员会报批工作。项目推进工作专班将审议通过的土地整备单元规划与相关 意见处理情况、需市政府审批支持事项的情况说明等一并报市政 府工作专班会议审议。土地整备单元规划应在土地出让前完成法定图则委员会审批。各区政府组织市规划和自然资源局派出机构编制移交政府 用地和留用土地的土地供应方案。其中计入“工业上楼”厂房空 间任务的工业用地,可根据《中华人民共和国城镇国有土地使用 权出让和转让暂行条例》第十二条规定,使用年限为50 年。计入“工业上楼”厂房空间任务的工业厂房,由各区产业主 管部门拟定产业发展监管协议。产业发展监管协议应对拟引进产业类型、厂房自持比例及租赁价格等情况进行约定,并符合产业主管部门相关要求。其中,留用土地上工业厂房计入“工业上楼” 厂房空间任务的,工业厂房必须全部自持,且平均租赁价格应≤ 35 元/平方米·月,租赁价格年涨幅≤5;移交政府用地上工业厂房计入“工业上楼”厂房空间任务的,厂房租售比例、厂房租赁价格、项目内部收益率等按照新供应用地项目的相关要求执行。土地供应方案(含产业发展监管协议)报辖区工作专班会议初审,初审通过后报项目推进工作专班会议审议。项目推进工作专班将审议通过后的土地供应方案提请市政府工作专班会议审 批(套开市政府建设项目用地审批会)。





