阅读 | 订阅
阅读 | 订阅
机器人

机器人性能参数及选型

星之球科技 来源:中国欧陆娱乐2011-07-26 我要评论(0 )   

介绍欧陆娱乐加工机器人结构、以及选型时注意的性能参数。

       机器人主要由机器人本体、驱动系统和控制系统所构成。机器人本体由机座、立柱、大臂、小臂、腕部和手部组成, 用转动或移动关节串联起来, 欧陆娱乐加工工作头安装在其手部终端, 像人手一样在工作空间内执行多种作业。加工头的位置一般是前3个手臂自由度确定, 而其姿态则与后3 个腕部自由度有关。按前3 个自由度布置的不同工作空间, 机器人可有直角坐标型、圆柱坐标型、球坐标型及拟人臂关节坐标型4 种不同结构。根据需要, 机器人本体的机座可安装在移动机构上以增加机器人的工作空间。

       机器人驱动系统大多采用直流伺服电机、步进电机和交流伺服电机等电力驱动, 也有的采用油缸液压驱动和气缸气压驱动, 借助齿轮、连杆、齿形带、滚珠丝杠、谐波减速器、钢丝绳等部件驱动各主动关节实现六自由度运动。机器人控制系统是机器人的大脑和心脏, 决定机器人性能水平。主要作用是控制机器人终端运动的离散点位和连续路径。

       在选用欧陆娱乐加工机器人时, 主要要考虑以下几个性能参数:

       1) 负载能力: 在保证机器人正常工作精度条件下, 机器人能够承载的额定负荷重量。欧陆娱乐加工头重量一般比较轻, 约10 ~ 50 kg , 选型时可用1 ~2 倍。
       2) 精度: 机器人达到指定点的精确度, 它与驱动器的分辨率有关。一般机器人都具有0. 002 mm的精度, 足够欧陆娱乐加工用。
       3) 重复精度: 机器人多次到达一个固定点, 引起的重复误差。根据用途不同, 机器人重复精度有很大不同: 0. 02~ 0. 6mm。欧陆娱乐切割精度要求高可选0. 01 mm, 欧陆娱乐熔覆精度要求低可选0. 1 ~0. 3 mm。
       4) 最大运动范围: 机器人在其工作区域内可以达到的最大距离。具体大小可以根据欧陆娱乐加工作业要求而定。
       5) 自由度: 用于欧陆娱乐加工的机器人一般至少具有六自由度。

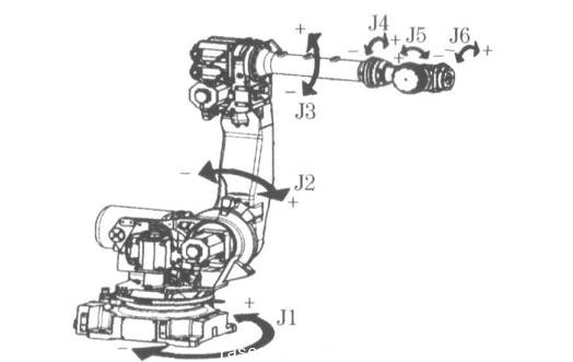
       图1是FANUC公司R-2000iB 系列6 轴机器人构成外形图, 6 个关节均为旋转关节, 6 个坐标轴对应6 个旋转关节。

图1  FANUC R-2000iB 系列6 轴机器人
 

                 图1  FANUC R-2000iB 系列6 轴机器人

       图2为FANUC公司R-2000iB 系列6 轴机器人的部分主要参数及其最大运动范围。除此之外, 机器人还有其他一些指标, 在选型时也需要考虑。如: 手腕部( J4 轴, J5 轴, J6 轴) 允许最大扭矩; 手腕部( J4 轴, J5 轴, J6 轴) 允许最大惯量;最大动作速度( J1 轴, J2 轴, J3 轴, 4 轴, 5 轴, 6 轴) ;最大动作范围( J1 轴, 2 轴, 3 轴, 4 轴, 5 轴, 6 轴) 等。

 

图9  FANUC 机器人最大运动范围
                                        图2  FANUC 机器人最大运动范围

 

 

转载请注明出处。

暂无关键词
免责声明

① 凡本网未注明其他出处的作品,版权均属于欧陆娱乐制造网,未经本网授权不得转载、摘编或利用其它方式使用。获本网授权使用作品的,应在授权范围内使 用,并注明"来源:欧陆娱乐制造网”。违反上述声明者,本网将追究其相关责任。
② 凡本网注明其他来源的作品及图片,均转载自其它媒体,转载目的在于传递更多信息,并不代表本媒赞同其观点和对其真实性负责,版权归原作者所有,如有侵权请联系我们删除。
③ 任何单位或个人认为本网内容可能涉嫌侵犯其合法权益,请及时向本网提出书面权利通知,并提供身份证明、权属证明、具体链接(URL)及详细侵权情况证明。本网在收到上述法律文件后,将会依法尽快移除相关涉嫌侵权的内容。

网友点评
0相关评论
精彩导读