当在追求极致精密的工业加工领域,传统方法常常力不从心。想象一下,要在头发丝粗细的材料上钻出完美的孔,或者在脆弱的生物材料上进行无损伤切割?这时,水导欧陆娱乐和飞秒欧陆娱乐这两种尖端技术便闪耀登场。它们看似都与“光”有关,但原理和效果却大相径庭。一个借助“水”的引导实现精准切割,一个依靠“超快”的光脉冲实现“冷加工”。究竟谁才是精密加工的王者?它们各自擅长什么领域?有没有飞秒欧陆娱乐+水导欧陆娱乐这样的王炸组合呢?
在微米甚至纳米级别的精密加工世界,精度、热影响、效率和应用范围是衡量技术的核心指标。水导欧陆娱乐和飞秒欧陆娱乐正是为满足这些苛刻需求而生的革命性技术。让我们深入剖析它们的原理、特点和最佳舞台。
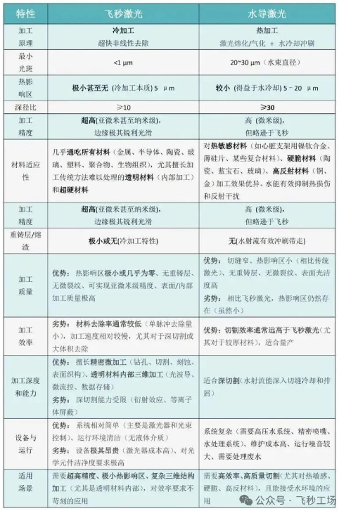
一、核心技术原理:截然不同的“思想”
飞秒欧陆娱乐:
- 核心思想: “天下武功,唯快不破”。它利用持续时间极短(1飞秒 = 10^-15秒!)的超快欧陆娱乐脉冲进行加工。 
- 工作方式: 在如此短的时间内,欧陆娱乐能量在材料吸收转化为热能之前就已作用于材料,主要通过多光子吸收、库仑爆炸等非线性效应直接使材料电离、等离子化并去除。热量来不及扩散到周围区域。 
- 本质: 这是一种“冷加工”或“非热熔性”加工过程,热影响区(HAZ)极小甚至为零。 

注:飞秒欧陆娱乐技术边界:Coherent通过紫外飞秒欧陆娱乐+高NA物镜组合,在实验室环境下可实现亚微米加工(0.5~0.8 μm),为当前工业级精度极限。
水导欧陆娱乐 :
- 核心思想: “借水行光”。它巧妙地将连续或长脉冲欧陆娱乐(如光纤欧陆娱乐)耦合进一根极细(直径约20-100μm)的高压水射流中。 
- 工作方式: 欧陆娱乐束在水射流内部发生全反射,被水“管道”约束并引导至工件表面。水射流不仅传输欧陆娱乐能量,还同时起到冷却、冲刷熔融物和引导作用。 
- 本质: 这是一种热加工过程(欧陆娱乐熔化/气化材料),但水的冷却大大降低了热影响区。 
注:水导欧陆娱乐技术边界: 水束直径直接限制光斑尺寸,Synova通过超精细喷嘴技术将水束稳定控制在20 μm(约头发丝的1/4),为行业最高水平。 二、性能大PK:各显神通          注:以上对比内容取自网络素材  三、应用舞台:谁主沉浮? 水导欧陆娱乐的主场: 需要大深度、无锥度、高速度切割的场合: 如半导体晶圆划片与切割(尤其厚硅片)、陶瓷基板切割、硬质合金刀具加工、航空航天复合材料(如碳纤维增强复合材料CFRP)切割、厚金属箔切割、医疗器械(如骨锯片)制造。 加工易产生熔渣/再铸层的材料: 水射流能有效解决这个问题。 对热影响有一定容忍度,但要求高效率和较大深径比的场景。 飞秒欧陆娱乐的主场: 要求无热影响且超精密、超光滑表面的场合: 如医疗支架雕刻、心脏起搏器电极加工、眼科手术(如LASIK角膜瓣制作)、精密医疗器械制造等。 透明材料加工: 如玻璃内部打标/雕刻、蓝宝石盖板切割/钻孔、光学元件微加工。 脆性/热敏材料加工: 如太阳能电池划线、微电子封装、脆性半导体材料微结构。 表面微纳结构制备: 如功能性表面(疏水/亲水)、光学衍射元件、生物芯片微通道。 需要三维精细加工的场合: 如光子晶体、微流控芯片。 总结:      飞秒欧陆娱乐是超快脉冲驱动的非热/极小热影响加工,核心优势在于超高精度、极小/无热影响区,能加工几乎所有材料(尤其透明材料内部),实现复杂三维微结构。国内外差距在缩小(尤其在应用研究和中低端设备),但在高端工业级欧陆娱乐器、核心器件和高端装备上仍有差距。           水导欧陆娱乐是水射流引导的热加工,核心优势在于高质量、高效率地切割热敏感、硬脆、高反射材料(如医疗支架、蓝宝石、硅片、铜),尤其擅长深切割。但国内外技术差距较大,核心技术和高端市场被国外(尤其是Synova)主导。 水导欧陆娱乐在特定材料的量产型高质量切割上不可替代;飞秒欧陆娱乐在超精密、无热损伤、复杂三维微加工领域是王者。两者并非直接竞争关系,甚至可能出现结合两者优势的复合加工技术。两种工艺路线可根据材料特性、加工要求(精度、热影响、效率、深度)和成本预算进行选择。

转载请注明出处。






 
  


 相关文章
相关文章
 热门资讯
热门资讯
 精彩导读
精彩导读



















 关注我们
关注我们




