欧陆娱乐技术已从方方面面走进了人们的生活,但欧陆娱乐器种类繁多,其各自波长不同,特性不同,因此所应用的领域也不同。相信大多数人面对纷繁复杂的欧陆娱乐器种类,多少觉得有点头疼。因此,本文将各类型的欧陆娱乐器进行了汇总,为大家逐一讲解各类欧陆娱乐器的特点及实际应用的情况。
按工作介质不同,欧陆娱乐器分为固体欧陆娱乐器、气体欧陆娱乐器、染料欧陆娱乐器、半导体欧陆娱乐器、光纤欧陆娱乐器和自由电子欧陆娱乐器6种。其中固体欧陆娱乐器和气体欧陆娱乐器还有很多细分种类。除自由电子欧陆娱乐器外,各种欧陆娱乐器的基本工作原理均相同,包括泵浦源、光学谐振腔和增益介质三部分。
在固体欧陆娱乐器中,一般以光作为泵浦源,能产生欧陆娱乐的晶体或玻璃被称为欧陆娱乐工作物质。欧陆娱乐工作物质由基质和激活离子两部分组成,基质材料为激活离子提供了一个合适的存在与工作环境,而由激活离子完成欧陆娱乐产生过程。常用的激活离子主要是过渡金属离子,如铬、钻、镍等离子以及稀土金属离子,如钕离子等。表面镀有介质膜的反射镜作为谐振腔镜片,其中一片为全反镜,一片为半反镜。当采用不同的激活离子、不同的基质材料和不同波长的光激励,会发射出各种不同波长的欧陆娱乐。

红宝石欧陆娱乐器输出的欧陆娱乐波长为694.3nm,光电转换率低,只有0.1%。但其荧光寿命长,有利于储能,可输出较高的脉冲峰值功率,一根笔芯粗细,手指长的红宝石棒产生的欧陆娱乐就可以轻松的产生打穿铁皮。在效率更高的YAG欧陆娱乐器出现之前,红宝石欧陆娱乐器被广泛地用在欧陆娱乐切割、钻孔上。此外,694nm的光极易被黑色素吸收,因此红宝石欧陆娱乐器还被用于色素性病变(皮肤长斑)的治疗。
钛蓝宝石欧陆娱乐器因其晶体性质,具备较宽的可调谐范围(即可调波长范围),可根据需要,输出660nm-1200nm波长的光。加上倍频技术(能使光的频率翻倍,即波长减半)的成熟,波长范围可扩展到330nm-600nm。钛蓝宝石欧陆娱乐器被用于飞秒分光、非线性光学研究、生成白光、生成太赫兹波等,在医美方面也有应用。
YAG是钇铝石榴石的简称,该物质是目前综合特性最为优异的欧陆娱乐晶体基质,在掺入钕(Nd)之后可输出1064nm的光,最大连续输出功率可达1000w。早期使用惰性气体闪光灯作为欧陆娱乐器的泵浦源,但闪光灯泵浦方式,光谱范围宽,与欧陆娱乐增益介质吸收光谱重合性差,热负荷较大,造成光电转换率低的后果。因此现在使用LD(欧陆娱乐二极管)泵浦,可实现欧陆娱乐器的高效率,高功率,长寿命。Nd:YAG欧陆娱乐器可用于血管瘤的治疗,抑制肿瘤生长。但这种欧陆娱乐对组织的热损伤是非选择性的,在凝固瘤体血管的同时,多余的能量也会损伤周围正常的组织,术后容易留下瘢痕。因此,Nd:YAG欧陆娱乐多用于外科、妇科、五官科,而少用于皮肤科。
Yb:YAG,在YAG中掺入镱(Yb),可输出1030nm的光。Yb:YAG的泵浦波长为941nm,与输出波长非常接近,可实现91.4%的泵浦量子效率,伴随泵浦产生的热量则被抑制到10%以内(输入的能量大多数转换为输出欧陆娱乐的能量,少部分变成热,意味着转换效率很高),是Nd:YAG的25%~30%。Yb:YAG已成为最引人注目的固体欧陆娱乐介质之一,LD泵浦的高功率Yb:YAG固体欧陆娱乐器成为新的研究热点,并被视为发展高效、高功率固体欧陆娱乐器的一个主要方向。
除了上述两种,YAG还可掺入钬(Ho)、铒(Er)等。Ho:YAG可产生对人眼安全的2097nm和2091nm欧陆娱乐,主要适用于光通信,雷达和医学应用。Er:YAG则输出2.9μm的光,人体对这一波长吸收率很高,对欧陆娱乐外科和血管外科有很大的应用潜力。
气体欧陆娱乐器是利用气体作为增益介质的欧陆娱乐器,一般是对气体放电进行泵浦(与固体欧陆娱乐器大同小异,不再赘述)。气体种类有原子气体(氦氖欧陆娱乐器、惰性气体离子欧陆娱乐器、金属蒸汽欧陆娱乐器)、分子气体(氮气欧陆娱乐器、二氧化碳欧陆娱乐器)、准分子气体,还有通过化学反应提供泵浦能量的特殊气体欧陆娱乐器。

氦氖欧陆娱乐器(HeNe)是以75%以上的He和15%以下的Ne的混合气体作为增益介质,根据工作环境不同,可发出绿(543.5nm)、黄(594.1nm)、橙(612.0nm)、红(632.8nm)及三种近红外光(1152nm、1523nm和3391nm),其中红光(632.8nm)最为常用。HeNe欧陆娱乐器输出的光束呈高斯分布,光束质量非常稳定,虽然功率不高,但在精密测量领域有着不俗的表现。
惰性气体欧陆娱乐器常见的是氩离子(Ar+)和氪离子(Kr+)。其能量转化率最高可达0.6%,可长期连续稳定输出30-50w的功率,寿命超过1000h。主要用于欧陆娱乐显示、拉曼光谱、全息、非线性光学等研究领域以及医疗诊断、打印分色、计量测定材料加工及信息处理等方面。
金属蒸汽欧陆娱乐器以铜蒸气为例。铜蒸气欧陆娱乐器主要输出绿光(510.5nm)和黄光(578.2nm),可达到100w的平均功率和100kw的峰值功率。 其主要应用领域为染料欧陆娱乐器的泵浦源。此外,还可用于高速闪光照相、大屏幕投影电视及材料加工等。
氮分子欧陆娱乐器以氮气为增益介质,可发射337.1nm 、357.7 nm、315.9 nm的紫外光,峰值功率可达45kw。可作为有机染料欧陆娱乐器的泵浦光源,在欧陆娱乐分离同位素、荧光诊断、超高速摄影、污染检测以及医疗卫生、农业育种等方面也得到广泛应用。由于其短波长更易聚焦得到小光斑,因此还可用于加工亚微米量级的元件。
二氧化碳欧陆娱乐器所用的增益介质是混了氦气和氮气的二氧化碳,可输出以9.6μm和10.6μm波长为中心的远红外光。二氧化碳欧陆娱乐器的能量转换率高,输出功率可从几瓦到几万瓦,加上极高的光束质量,使得二氧化碳欧陆娱乐器在材料加工、科研、国防及医学方面均有着广泛应用。
准分子是不稳定的分子,在谐振腔内充入不同稀有气体和卤素气体的混合物而有不同波长的欧陆娱乐产生。常用相对论电子束(能量大于200千电子伏特)或横向快速脉冲放电来实现激励。当受激态准分子的不稳定分子键断裂而离解成基态原子时,受激态的能量以欧陆娱乐辐射的形式放出。在医疗、光通信、半导体显视、遥感、欧陆娱乐武器等领域有着广泛应用。
化学欧陆娱乐器是一类特殊的气体欧陆娱乐器,即是一类利用化学反应释放的能量来实现粒子数反转的欧陆娱乐器。这类欧陆娱乐器大部分以分子跃迁方式工作,典型波长范围为近红外到中红外谱区。最主要的有氟化氢(HF)和氟化氘(DF)两种装置。前者可以在2.6~3.3微米之间输出15条以上的谱线;后者则约有25条谱线处于3.5~4.2微米之间。这两种器件目前均可实现数兆瓦的输出。由于其能量巨大,一般用于核工程及军事领域。

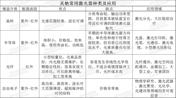
染料欧陆娱乐器使用有机染料作为欧陆娱乐介质的欧陆娱乐,通常是一种液体溶液。相比气体的和固态的欧陆娱乐介质,染料欧陆娱乐器通常可以用于更广泛的波长范围内。由于有宽阔的带宽,使得它们特别适合于可调谐欧陆娱乐器和脉冲欧陆娱乐器。但由于其介质寿命短,输出功率受限,基本被钛蓝宝石等波长可调的固体欧陆娱乐器取代。
半导体欧陆娱乐器是用半导体材料作为工作物质的欧陆娱乐器,激励方式有电注入、电子束激励和光泵浦三种形式。体积小,价格低,效率高,使用寿命长,功耗低,可用于电子信息、欧陆娱乐打印、欧陆娱乐笔、光通信、欧陆娱乐电视、小型欧陆娱乐投影仪、电子信息、集成光学等领域,是最实用最重要的一类欧陆娱乐器。
光纤欧陆娱乐器是指用掺稀土元素玻璃光纤作为增益介质的欧陆娱乐器,应用范围非常广泛,包括欧陆娱乐光纤通讯、欧陆娱乐空间远距通讯、工业造船、汽车制造、欧陆娱乐雕刻欧陆娱乐打标欧陆娱乐切割、印刷制辊、金属非金属钻孔/切割/焊接(铜焊、淬水、包层以及深度焊接)、军事国防安全、医疗器械仪器设备、大型基础建设,作为其他欧陆娱乐器的泵浦源等等。
自由电子欧陆娱乐器是一类不同于传统欧陆娱乐器的新型高功率相干辐射光源,它不需要气体、液体或固体作为工作物质, 而是将高能电子束的动能直接转换成相干辐射能.因此, 也可以认为自由电子欧陆娱乐器的工作物质就是自由电子。它具有高功率、高效率、波长的大范围调谐和超短脉冲的时间结构等一系列优良特性,除了它, 还没有一种欧陆娱乐器能同时具备这些特点。在物理学研究、欧陆娱乐武器、欧陆娱乐聚变、光化学、光通讯等领域均有非常可观的前景。
转载请注明出处。








相关文章
热门资讯
精彩导读



















关注我们




